首页
集团概况
集团简介
集团领导
机构设置
发展历程
集团荣誉
新闻中心
集团要闻
各地动态
政策法规
集团产业
金融安全服务
综合安防服务
安全应急服务
海外安保服务
企业文化
党建专区
群团活动
员工风采
清廉安邦护卫
投资者关系
信息公开
社会责任
房租减免
公示公告
定期公开
人事任免
三重一大
下属企业信息公开
人才招聘
首页
集团概况
集团简介
集团领导
机构设置
发展历程
集团荣誉
新闻中心
集团要闻
各地动态
政策法规
集团产业
武装押运
金融服务
安全保卫
要人护卫
智能安防
交通救援
海外安防
企业文化
党建专区
群团活动
员工风采
清廉安邦护卫
投资者关系
投资者关系
信息公开
信息公开
社会责任
房租减免
公示公告
定期公开
人事任免
三重一大
下属企业信息公开
人才招聘
新闻详情
Details
返回
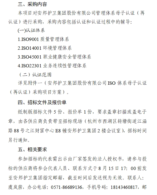
安邦护卫集团股份有限公司关于ISO体系母子认证(再认证)采购项目公告
更新日期:2024-08-07
附件下载
上一篇:关于押运车辆竞价中标厂家及价格的通知
下一篇:关于集团总部部室岗位拟录用人员的公示
集团概况
集团简介
集团领导
机构设置
发展历程
集团荣誉
新闻中心
集团要闻
各地动态
政策法规
集团产业
金融安全服务
综合安防服务
安全应急服务
海外安保服务
企业文化
党建专区
群团活动
员工风采
清廉安邦护卫
投资者关系
信息公开
社会责任
房租减免
公示公告
下属企业信息公开
定期公开
人事任免
三重一大
人才招聘
人才规划
招聘信息
联系我们
电话: 0571-86881179
传真: 0571-86881179
请选择链接
浙江省国资委
浙江省公安厅
浙江保安网
CopyRights 2017 All Rights Reserved By 安邦护卫集团股份有限公司
浙ICP备09088453号-3
公安备案号:33010502004307
网站建设
:
翰臣科技
Copyright 2017
安邦护卫集团股份有限公司.
网站建设
:
翰臣科技
首页
集团概况
集团简介
集团领导
机构设置
发展历程
集团荣誉
新闻中心
集团要闻
公示公告
各地动态
政策法规
房租减免
集团产业
武装押运
金融服务
安全保卫
要人护卫
智能安防
交通救援
海外安防
企业文化
党建专区
群团活动
员工风采
清廉安邦护卫
信息公开
信息公开
社会责任
房租减免
公示公告
定期公开
人事任免
三重一大
人才招聘
联系我们